欢迎来到金站网
行业资讯行业新闻

万代智控WTC6610KSI:IIC接口10通道容式触摸芯片

来源: 发布时间:2026-01-07

万代智控WTC6610KSI:10通道电容式触摸芯片

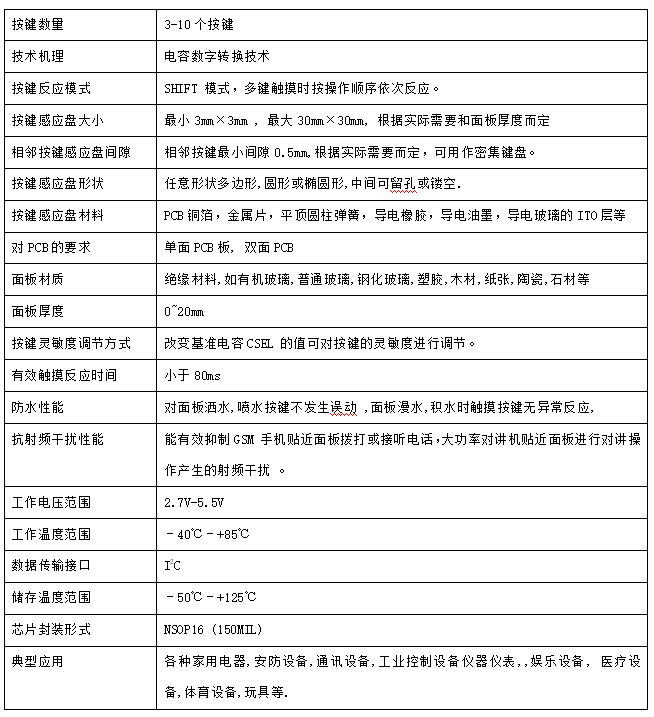
在电容式触摸技术日新月异的市场,深圳市万代智控电子技术有限公司再次创造行业潮流,推出了其力作——电容式触摸芯片WTC6610KSI。这款芯片不仅在性能上实现了提升,更在防水、抗电磁干扰等方面展现出更上一楼的表现,为家用电器、安防设备、通讯设备等多个领域带来了全新的触摸解决方案。

高效侦测,精细识别

WTC6610KSI电容式触摸芯片通过其独特的10个电容传感器输入通道,能够精细侦测触摸按键感应盘上的电容变化。这一设计不仅提高了触摸识别的灵敏度,还确保了在不同环境下都能实现稳定可靠的触摸操作。通过一系列高效的算法处理,芯片能够迅速识别手指的有效触摸,有效避免了误触和漏触现象,为用户提供了更加流畅、便捷的触摸体验。

防水设计,无忧使用

在防水性能方面,WTC6610KSI电容式触摸芯片采用了特殊的防水设计,使得键盘不仅具备防溅水、漫水的能力,更能在完全被水淹没的情况下保持正常工作。这一特性在同类产品中极为罕见,有效解决了传统感应按键面板在溅水、漫水时容易出现的误动、反应迟钝等问题。无论是在潮湿的浴室、厨房,还是在户外恶劣环境下,WTC6610KSI都能确保触摸操作的准确性和稳定性,为用户带来无忧的使用体验。

抗电磁干扰,稳定可靠

除了防水性能外,WTC6610KSI电容式触摸芯片还具备优良的抗电磁干扰能力。在家电和一般应用场合的产品上应用时,该芯片能够有效抵御外界电磁干扰,确保触摸操作的稳定性和可靠性。这一特性对于提高产品的整体性能和用户体验至关重要,尤其是在电磁环境复杂的场合下,WTC6610KSI的表现更是令人瞩目。

广泛应用,满足多样需求

作为一款高性能的电容式触摸芯片,WTC6610KSI的应用范围极为广。它不仅适用于家用电器、安防设备、通讯设备等传统领域,还能在工业控制设备、仪器仪表、娱乐设备、医疗设备、体育设备以及玩具等多个领域发挥重要作用。无论是需要高精度触摸控制的工业设备,还是追求时尚便捷的消费电子产品,WTC6610KSI都能提供定制化的解决方案,满足不同用户的多样化需求。

万代智控,品质保证


深圳市万代智控电子技术有限公司作为生产电容式触摸IC企业业,一直致力于为客户提供、高性能的触摸解决方案。公司凭借多年的技术积累和不断创新,已经成功推出了多款深受市场欢迎的产品。WTC6610KSI电容式触摸芯片的发布,不仅进一步巩固了公司在行业内的超前地位,更为广大用户带来了更加质量、可靠的触摸体验。未来,万代智控将继续秉承“创新、品质、服务”的理念,不断推出更多好产品,为触摸技术的发展贡献自己的力量。

标签: 除甲醛 除甲醛
扩展资料