欢迎来到金站网
行业资讯行业新闻

2通道用于 LED触摸芯片—WTC302D万代推出

来源: 发布时间:2026-01-05

WTC302D是WINCOM万代推出的一款2通道用于LED灯具开关调控和调光的触摸芯片,应用于室内外 LED 照明灯,LED 阅读灯,摄影灯,自拍灯,LED 装饰,灯带,灯盘的开/关 控制,亮度调节,色温调节(调节冷白和暖黄色的混合比)

WINCOM万代WTC302D具有以下特点:

1.实现在绝缘面板(包括塑胶外壳、亚克力、玻璃等)的隔离保护下对灯具开关触摸.

2.防水,防尘,无触点,无磨损,使用寿命长.

3.产品对台灯造型和按键的美化设计提供想象空间.

4.对两路 LED 进行单个的开关控制和亮度调节.

5.根据需要自由调节灯光亮度,可调亮度范围从 2%-100%,操作简单方便.

6.应用电压范围宽,可在 3.3V~5.5V之间任意选择.

7.调光顺滑,无闪烁.

8.应用电路简单,外围器件少,加工方便,成本低.

9.抗电源干扰及 RF 干扰特性好.

10.EFT 可以达到士4KV 以上

可运用WTC302D触摸IC的智能镜

WTC302D引脚图


引脚序号 I/O 类型 引脚名称 引脚功能

1 .I SW0 触摸感应按键输入接口

2 .I SW1 触摸感应按键输入接口

3 .I/O Csel 按键感应灵敏度基准电容,根据绝缘隔离面板

厚度,Csel 的取值范围为 1Nf-33nF

4. P GND IC 地

5 .O OUT0 调光 PWM 输出端口 0,20Khz PWM

6 .P VCC IC 电源

7 .I SW2 总开关,比较高优先级

8 .O OUT1 调光 PWM 输出口 1,20Khz PWM



主要应用:

应用于室内外 LED 照明灯,LED 阅读灯、摄影灯、自拍灯、LED 装饰、灯带、灯盘的开/关

控制、亮度调节、色温调节(调节冷白和暖黄色的混合比)。


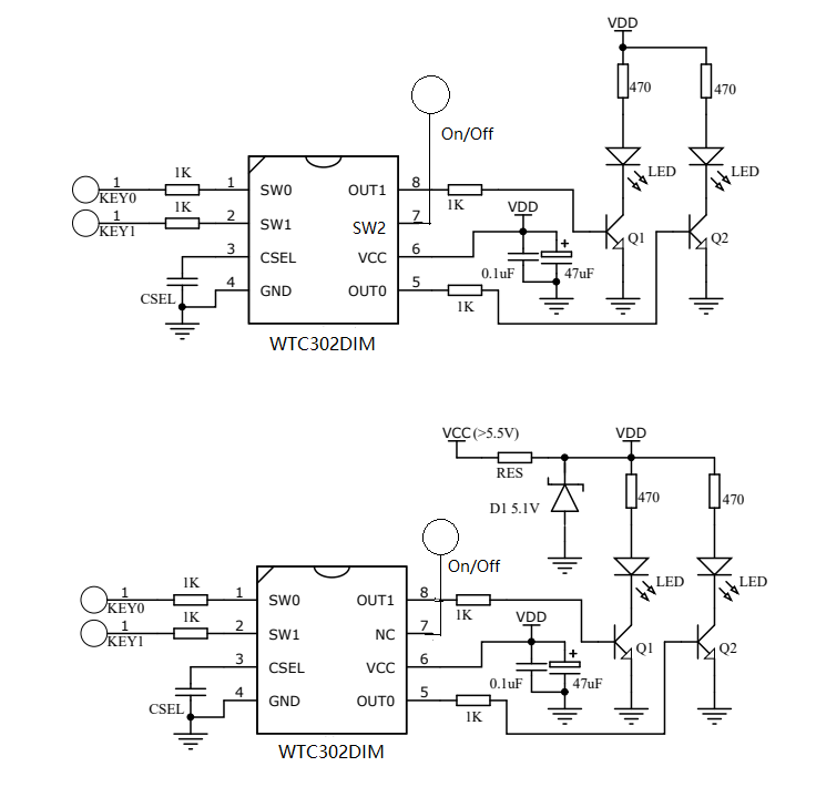
from clipboard


图3电压是 WTC302D 的工作电路,图中提供了两种参考电路,用户可根据应用项目的供电情况,采用合适的稳压电路为触摸 IC 提供稳定的工作电压。电路中调光部分适用于测试 WTC302D的调光功能。用户应根据所使用的 LED 灯珠、灯泡、灯串、灯带、灯盘等的具体功率、电压、散热要求等参数选择恰当驱动电路,与 WTC302D 搭配以获得比较好的调光效果。  


标签: 除甲醛 除甲醛