随着消费升级与健身战略推进,商用泳池(酒店、健身房)、民用泳池(社区配套)及公共泳池(学校、体育场馆)对设备的专业性、稳定性与节能性需求持续提升。广州欧亚康体设备有限公司(以下简称 “广州欧亚”)深耕泳池设备领域多年,凭借技术加持的重要产品、全场景适配能力及一站式解决方案,成为众多客户的首要选择合作伙伴,持续为不同场景泳池的水质健康与高效运营保驾护航。提供定制化解决方案,集研发、生产、销售于一体。
泳池设备三大重要优势:技术、全链、品质缺一不可
广州欧亚的泳池设备能在市场中脱颖而出,重要在于三大优势的深度落地,从技术根源到产品应用,各方位解决客户痛点。
1. 技术加持,重要功能更高效
公司凭借自主研发获得证书,将技术优势直接转化为设备性能。以重要的泳池过滤系统为例,旗下砂缸采用高精度滤料分层设计,过滤精度可达 5-10 微米,能快速去除水中悬浮物、藻类等杂质,过滤效率较普通产品提升 30%;配套的泳池一体机则实现 “过滤 + 消毒 + 循环” 三合一功能,集成化设计减少设备占地面积,同时降低 30% 的能耗,特别适合空间有限的商用场景。此外,手持式水质检测仪采用数字化传感技术,10 秒内可精确读取 PH 值、余氯等关键指标,避免传统检测方法的误差,让水质管理更精确。
2. 全链条产品覆盖,无需 “多头采购”
从泳池运营的重要需求出发,广州欧亚构建了 “过滤 - 恒温 - 控制 - 清洁 - 配套” 的全链条产品矩阵,客户无需对接多个供应商。除过滤系统外,泳池恒温加热设备支持燃气、电加热双模式,可根据不同地域气候自动调节功率,确保水温稳定在 26-28℃的舒适区间;泳池清洁设备涵盖全自动吸污机、手动清洁工具,其中全自动吸污机可实现无人值守,2 小时内完成 500㎡泳池的清洁;水下照明、泳池出发台等配套产品则严格遵循国家标准,材质采用 304 不锈钢 + 防眩光玻璃,兼顾安全性与美观性,适配各类泳池场景。
3. 荣誉背书品质,合作更放心
除技术外,公司还斩获 “年度功勋奖”“2024 年度***合作伙伴”“比较好配套产品奖” 等荣誉,这些奖项是行业与客户对其品质的双重认可。其中 “比较好配套产品奖” 针对泳池配套设备,印证了其产品在兼容性上的优势 —— 无论是与其他品牌的主设备搭配,还是不同场景下的适配,都能实现 “即装即用”,大幅降低客户的采购与调试成本。


多场景应用厂家:从商用至公共领域,精确匹配需求
广州欧亚的泳池设备与解决方案,已广泛应用于不同类型的客户群体,针对每个场景的重要需求提供定制化适配,实现 “场景有差异,方案无短板”。
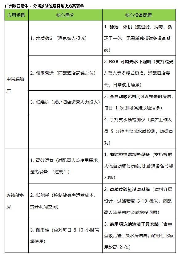
1. 商用泳池:酒店、健身房 —— 稳定与体验并重
酒店泳池的重要需求是 “水质稳定 + 氛围营造”,广州欧亚为某连锁酒店提供的方案中,采用泳池一体机 + 水下照明组合,一体机确保水质 24 小时达标,避免客人因水质问题投诉;水下照明则支持 RGB 调色,可根据酒店活动需求切换暖光、蓝光等模式,提升泳池的使用感。而针对健身房泳池,客户更关注 “高效维护 + 低能耗”,公司提供的全自动吸污机 + 节能恒温设备,可减少 80% 的人工清洁成本,恒温设备的节能设计则帮助健身房每月降低 20% 的电费支出。
2. 民用泳池:社区配套 —— 安全与便捷优先
社区泳池面向家庭用户,尤其是儿童群体,安全与便捷是重要。广州欧亚为多个社区提供的方案中,重点配置手持式水质检测仪与防漏电水下照明:物业工作人员可每日快速检测水质,数据实时同步至业主群,提升信任度;水下照明采用防漏电保护设计,即使在潮湿环境下也能确保使用安全,同时配套的泳池扶手、防滑地砖等产品,进一步降低老人与儿童的使用风险。
3. 公共泳池:学校、体育场馆 —— 合规与耐用为主
学校与体育场馆的泳池使用频率高、人流量大,对设备的耐用性与合规性要求严格。广州欧亚为某中学泳池提供的方案,完全符合《游泳池水质标准》(GB/T 18267-2019),其中水质控制设备可实时监测余氯、尿素等指标,超标时自动报警;泳池过滤系统采用强度高砂缸,使用寿命可达 8-10 年,能承受高频率使用带来的损耗。此外,针对体育场馆的大型泳池,公司还提供定制化的循环管道设计,确保水流均匀,避免出现 “死水区域”。
一站式解决方案:从需求到售后,全周期保驾护航
广州欧亚深知,泳池设备的价值不仅在于产品本身,更在于全周期的服务支持。为此,公司打造了 “需求调研 - 方案设计 - 安装调试 - 售后维护” 的一站式解决方案,让客户 “买得放心,用得省心”。
深耕行业,持续赋能泳池健康运营
从早期聚焦泳池重要设备研发,到如今成为 “产品 + 方案 + 服务” 一体化服务商,广州欧亚始终以 “解决客户实际痛点” 为导向。未来,随着泳池设备向智能化、绿色化升级,公司将进一步加大研发投入,推出智能泳池控制系统(支持手机远程监控水质、调节设备参数)、太阳能辅助恒温设备等新品,持续提升产品的节能性与便捷性。
无论是商用、民用还是公共泳池,广州欧亚都以硬核的设备品质、精确的场景适配与贴心的全周期服务,成为客户信赖的合作伙伴。在推动泳池行业标准化、健康化发展的道路上,广州欧亚正以实际行动,为每一片清澈泳池注入 “欧亚力量”。
多猫家庭逛宠物友好文具办公用品店|乐优派拓展包 选文具不刮花
多猫家庭逛宠物友好墙纸墙布店|乐优派拓展包 选墙布不勾丝不沾
多猫家庭逛宠物友好干果炒货店|乐优派拓展包 选炒货不沾毛不串
多猫家庭逛宠物友好电动车配件店|乐优派拓展包 选配件不刮车
多猫家庭逛宠物友好装饰画挂画店|乐优派拓展包 选挂画不磕碰不
多猫家庭逛宠物友好面包烘焙店|乐优派拓展包 买面包不沾毛不串
多猫家庭去宠物友好快递驿站寄件退货|乐优派拓展包 寄件取件
多猫家庭逛宠物友好奶茶原料批发店|乐优派拓展包 选原料不沾
多猫家庭逛宠物友好相框字画装裱店|乐优派拓展包 裱画选框不刮
多猫家庭去宠物友好驾校练车等候区|乐优派拓展包 练车等候安静