欢迎来到金站网
行业资讯行业新闻

非洲猪瘟监测体系完善性与发病损失率高度相关 科学防控方案关键

来源: 发布时间:2026-03-06

024 年 2 月,相关研究机构针对国内四省四家爆发非洲猪瘟的猪场展开专项分析,结果显示猪场非洲猪瘟病毒监测体系的完善程度与yi情爆发后的损失率呈xiian著相关性,监测体系越quan面、质控越严格,yi情造成的损失越低,这一结论为国内猪场非瘟防控提供了重要参考。

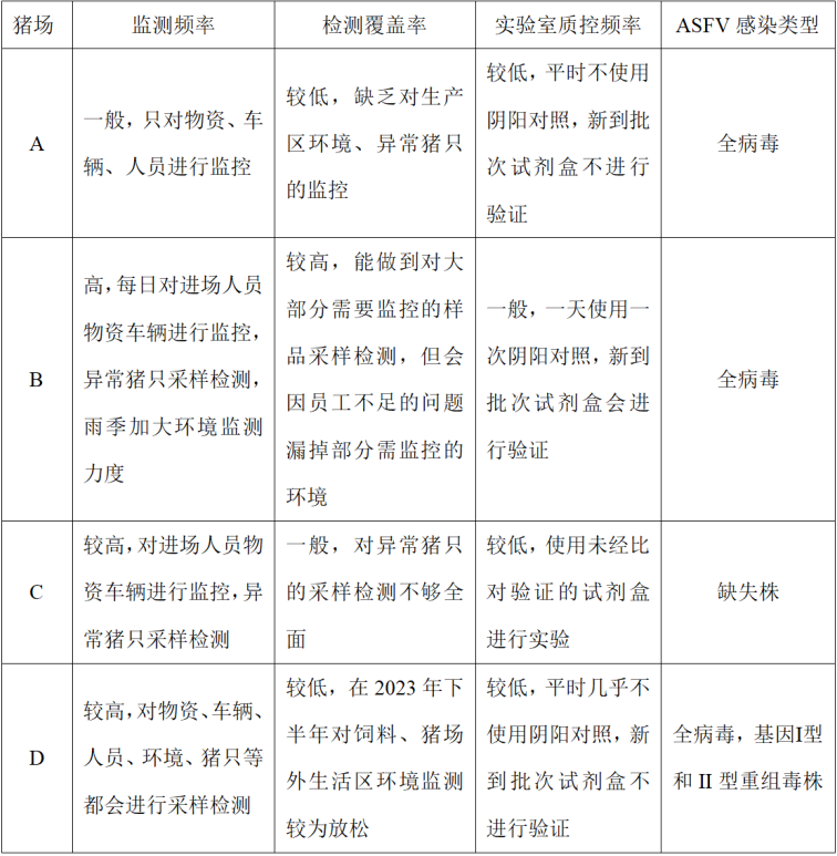
此次调研的四家猪场yi情损失差异xiian著,场 A 母猪损失 25%,场 B * 6%,场 C 育肥猪损失 22%,场 D 死淘率 21.7%。究其原因,监测体系的差距是he心因素:场 B 因高频率开展人员、物资、环境监测,搭配蕞小单元化饲养模式,yi情后快速实现精确清chu;而场 A 监测覆盖率低、防控意识松懈,场 C 使用未验证的低灵敏度试剂盒造成漏检,场 D 忽视饲料和外生活区监测,均因监测漏洞错失yi情防控黄金期。同时,地域环境、毒株类型也影响防控效果,西北风沙地区外环境威胁更高,缺失株、重组毒株具有潜伏期长、排毒不规律等特点,需针对性调整采样和检测策略。


四场yi情概况与损失

场 A(西北):6 月爆发非瘟,母猪损失 25%,监测*覆盖物资 / 车辆 / 人员,车辆阳性率z蕞高,防控意识薄弱、操作不规范是主因。

场 B:8 月爆发,母猪损失* 6%,精确清chu成功,因高频率监测 + 蕞小单元化管理,*存在少量漏检和操作疏漏。

场 C:6 月爆发,育肥猪损失 22%,因使用未验证低灵敏度试剂盒、物资流程不规范,错失精确清chu黄金期。

场 D:10 月爆发,死淘率 21.7%,感ran重组毒株,无人机、生物媒介、饲料污染或为诱因,饲料和外生活区监测薄弱。

he心关联结论

监测体系(频率 / 覆盖率 / 实验室质控)越完善,yi情损失越低,高覆盖率可提前预警、精确清chu感ran源。

毒株类型决定防控策略:缺失株需优先监测环境 / 人员交叉点,重组毒株需增加肛拭子等样本检测。

饲养模式与地域影响防控效果:小单元饲养可延缓病毒传播,风沙 / 高降水等地域需针对性强化环境监测。

标准化监测方案

猪场分类施策:按核酸 / 抗体检测结果分稳定 / 不稳定场,不同场对应采样、清chu、溯源的差异化操作。

分阶段采样:发病场对分娩母猪全检、生长猪 7 天一次单栏检测;其他场*针对性抽检,21 天核酸阴性可转为此类。

日常全维度监测:饲料每批检,内 / 外环境、空气 15 天一次,进场车辆 / 人员逐批 / 人检,场内车辆 / 人员 10 天一次。

异常猪只精确检测:按不同症状采集对应样本,区分检测非瘟及其他猪病,避免漏诊。


调研还发现,国内猪场非瘟防控存在共性问题:长期阴性状态下防控意识松懈,基层员工缺乏专业培训,物资进场、试剂验证等操作未按标准执行,实验室检测体系的质量控制和管理也亟待完善。此外,当前国内非瘟已出现自然变异株、基因重组毒株,致病力虽有降低但传播力仍强,对监测体系的精确性和全面性提出更高要求。

from clipboard

from clipboard

基于调研结果,专业机构制定了标准化非瘟监测方案,按核酸、抗体检测结果将猪场分为稳定场和不稳定场,实施差异化的采样、检测和清chu策略;明确分娩母猪、生长猪等不同阶段猪只的采样时间、数量和检测项目;要求日常对饲料、内外部环境、人员、车辆开展全维度、高频次监测,对异常猪只做到一头一检、精确诊断。同时建议猪场定期开展员工培训,完善实验室质控体系,结合地域特点和毒株类型制定个性化防控方案,通过主动监测、提前预警实现非瘟科学防控。

from clipboard

了解更多的话,可以关注八方同创的微信公众号或者是上上海创宏生物科技有限公司的官网。

标签: 除甲醛 除甲醛
扩展资料