AI大模型在电池监测中的应用正通过多维度技术革新行业标准,在健康预测与安全预警领域表现突出。以下是关键应用场景及技术实现: 1. 健康状态(SOH)预测:通过机器学习(如神经网络)分析电压等数据建立电池老化模型,北理工团队模型用15个充电周期数据,可将寿命预测误差控在5%以内。相比传统方法依赖大量实验数据,AI模型能动态捕捉衰减规律,实现端到端评估。 2. 安全预警与故障诊断:AI大模型可识别热失控前兆,北理工团队通过“端-边-云”架构大幅提前预警时间。通用性架构解决单一品牌模型跨平台失效问题,提升预警泛化能力。 3. 性能优化与寿命延长:AI根据使用场景调整充放电策略,通过精确健康评估,电池寿命从3年延至5年,降低环境压力。 4. 技术挑战与创新:需处理多季节、多地域电池运行数据提升预测精度与预警时效性。 AI大模型正推动电池监测从“被动维护”转向“主动预防”,成为新能源汽车和储能领域的安全基石。 电池监测系统监控电池组一致性,防止单体电池失效,保障系统稳定性。嘉兴机房电池监测管理系统

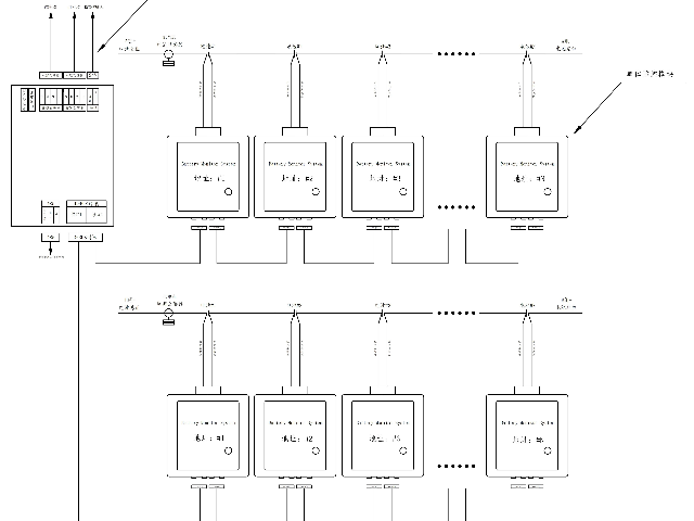
鼎尔特DLT_B系列电池监测系统在蓄电池组机房中作用关键,保障电力系统稳定运行。数据机房对供电连续性要求高,蓄电池组是备用电源,市电中断时需迅速响应。该监测系统实时跟踪电池状态,确保机房在电力故障时正常运转,避免数据丢失或服务中断。 DLT_B系列关键功能是实时数据采集与状态评估,可监测电池电压、内阻、温度等参数,及时发现潜在问题,评估电池健康状况,预测剩余使用周期并提前预警,减少突发失效风险。此外,系统支持远程管理,运维人员可通过网络平台查看运行状态,实现自动化维护,降低人工巡检频率,提升管理效率。 在故障应对上,DLT_B系列能快速识别问题电池并发出警报,通知管理人员应急。如检测到电池温度异常或内阻变化,系统可调整充电策略,防止过充或欠充,延长电池寿命。同时,监测数据可存储分析,为未来电池选型与维护提供参考,优化成本投入。 该系列还提升了机房整体安全性,通过预防性维护降低电池起火或爆燃可能性,减少电力问题导致的设备损坏。DLT_B系列电池监测是保障业务连续性的重要防线,为数字化时代信息安全提供可靠支撑,其宽泛应用体现了在蓄电池组机房中的不可或缺性。 舟山后备电源电池监测生产厂家监测仪监控连接点松动,防止电力中断,确保设备连续运行。

鼎尔特DLT_B系列电池监测在电力行业应用 电力行业电池管理主要挑战:电力系统对备用电源可靠性要求高,蓄电池组要保障关键设施断电时运行。传统监测存在数据失真、故障预警滞后问题,易引发停电,如某省级电网曾因电池组内阻突增未预警致局部停电。 DLT_B系列技术适配性:鼎尔特DLT_B系列采用自适应算法和工业级设计,适配电力场景。误差率<3%,可修正数据漂移,稳定性达99.2%,能在-20℃至80℃宽温域运行,有电磁兼容设计确保数据准确。 典型应用场景:某变电站项目部署DLT_B监测多组阀控式铅酸电池,提前50%预警故障,避免非计划停机;电池组寿命延至设计值85%,年省更换成本超30万元;运维效率提升40%,减少60%人工巡检频次。在智能运维优化上,分布式存储架构支持多站点集中管理,数据处理速度提高3倍,可预测电池衰减趋势并制定预防性维护计划。 行业价值与成效:成本效益上,全生命周期成本降低30%,投资回报周期缩至2年;技术先进性方面,获江苏省数据中心先进技术产品认证,成电力行业模范案例。
电池监测在数据机房中至关重要,是维持电力系统稳定运行的保障。数据机房对供电连续性要求高,蓄电池组在市电中断时需提供应急电力,电池监测系统持续跟踪电池状态,确保机房在电力故障时正常运转,避免数据丢失或服务中断。 电池监测主要功能包括实时数据采集与状态评估,可监测电池电压、内阻、温度等参数,及时发现潜在问题,评估电池健康状况,预测剩余使用周期并预警,减少突发失效风险。此外,系统支持远程管理,运维人员可通过网络平台查看状态,实现自动化维护,提升管理效率。 在故障应对上,电池监测系统能快速识别问题电池并警报,通知管理人员采取应急措施,如检测到异常时调整充电策略,延长电池寿命。监测数据可存储分析,为电池选型与维护提供参考,优化成本投入。 电池监测还提升了机房整体安全性,通过预防性维护降低电池起火或爆燃可能性,减少设备损坏。在数据机房中,电池监测是保障业务连续性的重要防线,为信息安全提供可靠支撑。 无线电池监测系统实现远程监控,简化管理流程,降低人工巡检成本。

鼎尔特DLT_B系列电池监测在炼油化工装置中保障安全生产与连续运行。炼化装置工艺复杂、条件苛刻,其DCS、SIS、ESD 及关键机泵应急电源依赖蓄电池组。DLT_B系列对蓄电池进行不间断在线监控,确保失电时安全联锁与关键控制回路获可靠电力,防止灾难性后果。 该系列系统实现蓄电池健康状态超前预警与精细化管理。它实时采集电池参数,识别性能劣化,通过数据分析评估电池组可靠性与预计后备支撑时间,提前发出维护预警,方便预防性更换,避免安全系统“失能”。其网络化架构支持远程集中监控,便于统一管理与调度。 在故障即时响应上,DLT_B系列能快速定位隐患电池,触发联动告警。它还与智能充电设备协同,调整充电参数,延长电池服役周期。完整记录历史数据,为企业维护、库存及成本控制提供数据支撑。 此外,该系列应用提升炼化装置本质安全水平。通过预测性维护消除潜在电气点火源,降低次生事故概率。总之,DLT_B系列不仅是守护炼化装置“安全神经”的工具,更是保障人员、设备与环境安全的电力防线。 智能电池监测系统连接移动设备,方便查看数据,提升管理便捷性。盐城机房电池监测厂家
通过多参数监测与阈值预警,电池监测有效防止热失控,保障设备安全运行。嘉兴机房电池监测管理系统
鼎尔特DLT_B系列电池监测系统于通信行业的深入应用 通信行业对电力不间断供应要求严格,主要基础设施的运行依靠蓄电池组后备供电的可靠性。传统监测手段在通信场景下存在挑战,例如基站分散、环境差异大等。 通信机房或基站中的电磁谐波容易导致监测数据失真,DLT_B电池监测系统传感器采用全屏蔽设计和多层电磁兼容防护,确保采样准确,稳定,为评估电池状况奠定基础。系统借助边缘计算节点实时分析数据,达成毫秒级响应并对异常参数即时预警,减少“通信孤岛”风险。 鼎尔特DLT_B系列的价值体现在两点:其一是预防性运维、降低成本提高效率。其二是保障关键设施、增强安全冗余。依据机房PUE优化策略制定智能充放电逻辑,确保极端情况下的供电时长,延缓电池老化,提升安全性和能效。 鼎尔特DLT_B系统具备宽温域适应能力、灵活的通信接口和增强的AI预测功能,是构建智慧通信能源网络、达成预测性维护与精细化资产管理的重要支撑,推动通信网络数字化转型与可持续发展。嘉兴机房电池监测管理系统
南京鼎尔特科技有限公司在同行业领域中,一直处在一个不断锐意进取,不断制造创新的市场高度,多年以来致力于发展富有创新价值理念的产品标准,在江苏省等地区的仪器仪表中始终保持良好的商业口碑,成绩让我们喜悦,但不会让我们止步,残酷的市场磨炼了我们坚强不屈的意志,和谐温馨的工作环境,富有营养的公司土壤滋养着我们不断开拓创新,勇于进取的无限潜力,南京鼎尔特科技供应携手大家一起走向共同辉煌的未来,回首过去,我们不会因为取得了一点点成绩而沾沾自喜,相反的是面对竞争越来越激烈的市场氛围,我们更要明确自己的不足,做好迎接新挑战的准备,要不畏困难,激流勇进,以一个更崭新的精神面貌迎接大家,共同走向辉煌回来!